RT8250 Alternative Model RT8250: Complete Technical, Application, and Replacement Guide

Image
Image
Image

RT8250 Alternative Model RT8250: Complete Technical, Application, and Replacement Guide

Power design looks simple—until it isn’t.
One wrong IC choice can raise heat, cut efficiency, or even stop production.

The RT8250 power management IC has earned long-term trust among engineers. Yet sourcing pressure, lifecycle risks, and performance upgrades now force many teams to seek RT8250 alternatives.

This guide goes deep—but stays clear.
Short sentences. Clear logic. Practical answers.

You’ll learn what RT8250 is, why it still matters, and how to replace it safely.


What Is the RT8250 Power Management IC?

Overview and Industry Context

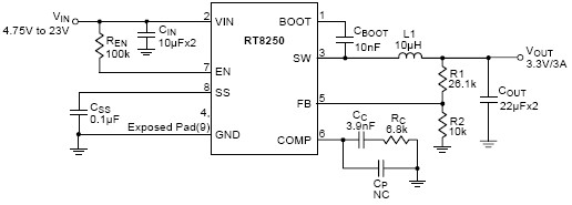
The RT8250 is a synchronous step-down (buck) DC-DC converter designed for mid-current rails in embedded systems. It integrates high-side and low-side MOSFETs, reducing external parts and simplifying layout.

The device is widely used in:

  • 5 V → 3.3 V conversion
  • 12 V → low-voltage digital rails
  • MCU and SoC core supplies

The IC is produced by Richtek Technology, a well-known analog IC vendor later acquired by MediaTek. Richtek parts are known for solid reliability, conservative ratings, and stable long-term behavior.

“A good power supply is invisible. A bad one is unforgettable.” — anonymous power engineer proverb

That saying explains RT8250’s popularity.


Key Features and Technical Specifications of RT8250

Why the IC Performs So Reliably

The RT8250 uses a current-mode synchronous buck topology, balancing efficiency and control stability.

Core technical highlights:

  • Wide input voltage range (typ. 4.5 V–23 V)
  • Adjustable output voltage via external resistors
  • Integrated MOSFETs for reduced BOM
  • Built-in protections: OCP, OVP, UVLO, OTP
  • Fixed or internally set switching frequency

This design keeps EMI manageable while delivering high efficiency across medium loads.

Summary Specifications Table

ParameterTypical Value
Input Voltage4.5 V – 23 V
Output Voltage0.8 V – VIN
Output Current~3 A
TopologySynchronous Buck
PackageQFN / SOP variants
ProtectionsOCP, OTP, UVLO

Electrical Parameter Deep Dive (Engineer-Focused)

What Really Matters in Real Designs

Output accuracy is typically within ±1.5%, suitable for logic rails.

Switching frequency sits in the few-hundred-kHz range—high enough to shrink inductors, low enough to limit switching losses.

Soft-start behavior is controlled internally, reducing inrush current and protecting upstream supplies.

Quiescent current is modest, making RT8250 acceptable for always-on rails, though not ideal for ultra-low-power sleep designs.

Thermally, the IC depends heavily on PCB copper area. With proper ground planes, it handles full load cleanly. Without them, derating is mandatory.

Old engineering wisdom: “Copper is cheaper than debugging.”


Typical Applications of the RT8250

Where RT8250 Excels

RT8250 fits designs that value predictability over bleeding-edge specs.

Common use cases include:

  • Industrial controllers and PLC modules
  • Networking equipment and gateways
  • Consumer electronics MCU power rails
  • Display drivers and interface boards

Application Mapping Table

ApplicationWhy RT8250 Works
Industrial ControlStable, protected operation
Routers / SwitchesGood EMI balance
Consumer DevicesLow BOM count
Embedded BoardsSimple compensation

Why Engineers Choose RT8250 in Power Designs

Practical Reasons, Not Marketing

Image

Engineers like RT8250 because:

  • It is forgiving in layout
  • It has few external components
  • It behaves well under load transients
  • It has strong field-proven reliability

Efficiency is solid, not extreme.
Thermals are manageable, not fragile.

In short, RT8250 is boring—in the best way.


RT8250 Alternative Model Taxonomy

Understanding Replacement Paths

Not all “alternatives” are equal. They fall into four classes:

  1. Drop-in replacements
    Same pinout. Minimal risk.
  2. Functional equivalents
    Same topology. New layout.
  3. Upgrade alternatives
    Higher current or efficiency.
  4. Cost-down options
    Lower price, fewer features.

Choosing the wrong class leads to re-spins.

Replacement Risk Matrix

Alternative TypePCB ChangeRisk Level
Drop-inNoneLow
FunctionalMinorMedium
UpgradeModerateMedium–High
Cost-downModerateHigh

Major Vendor Options

Several reputable vendors offer synchronous buck ICs comparable to RT8250.

Monolithic Power Systems (MPS)

  • Known for high efficiency
  • Often higher switching frequencies

Texas Instruments (TI)

  • Excellent documentation
  • Long lifecycle support

onsemi

  • Conservative ratings
  • Strong automotive heritage

Asian second-source vendors (Silergy, SG Micro, ETA) offer competitive cost, but require deeper validation.

Proverb from supply-chain experts: “Second source early, or regret it late.”


RT8250 vs Alternative Models: Selection and Comparison

How to Decide—Logically

Start with pin compatibility.
Then check electrical limits.
Finally review availability and lifecycle.

Comparison Snapshot

FactorRT8250Typical Alternative
EfficiencyGoodGood–Excellent
AvailabilityModerateVaries
DocumentationAdequateOften better
Redesign EffortNoneLow–Medium

If your design is frozen, choose drop-in or near-compatible parts.
If redesign is allowed, upgrades may pay off.


Design Migration and Redesign Guidelines

Safe Replacement Checklist

Before replacing RT8250:

  • Verify pin functions, not just names
  • Confirm switching frequency
  • Recalculate compensation network
  • Validate thermal behavior
  • Test under full load and cold start

Never trust datasheets alone.
Lab results always win.


Final Thoughts

RT8250 remains relevant because it works.
It doesn’t chase trends. It delivers stability.

When replacing it, don’t rush.
Match topology. Respect thermals. Test thoroughly.

In power design, patience saves boards—and reputations.

If you want, I can also:

  • Build a side-by-side IC comparison table
  • Recommend exact pin-compatible parts
  • Create a migration checklist for your PCB

Just tell me your constraints.

Share your love

Save cost and time

Fast global delivery

Original parts guaranteed

Expert after-sale support

Looking for a Better Price?